云南地区唯一一家专注于MBA、MPA(cc)、MEM、MTA考前辅导机构。十八年辅导经验,我们只做一件事,帮你考研成功!

全国咨询电话:0871-67017510

这个院校报考增幅竟高达66%,盘点报考人数超2W的“重灾区”

2021-10-06 17:10:59

考研最怕的是什么?


当然是与你一同竞争的人,多的数不清。

不怕自己考不好,就怕自己超常发挥了,却被更有能力的人挤下去。

因此,对每个考研人来说,要最大程度避免那些“报考重灾区”院校。

这里,为大家整理了21年考研的“重灾区”,不少院校报考人数破两万,快来看看是哪些院校吧。

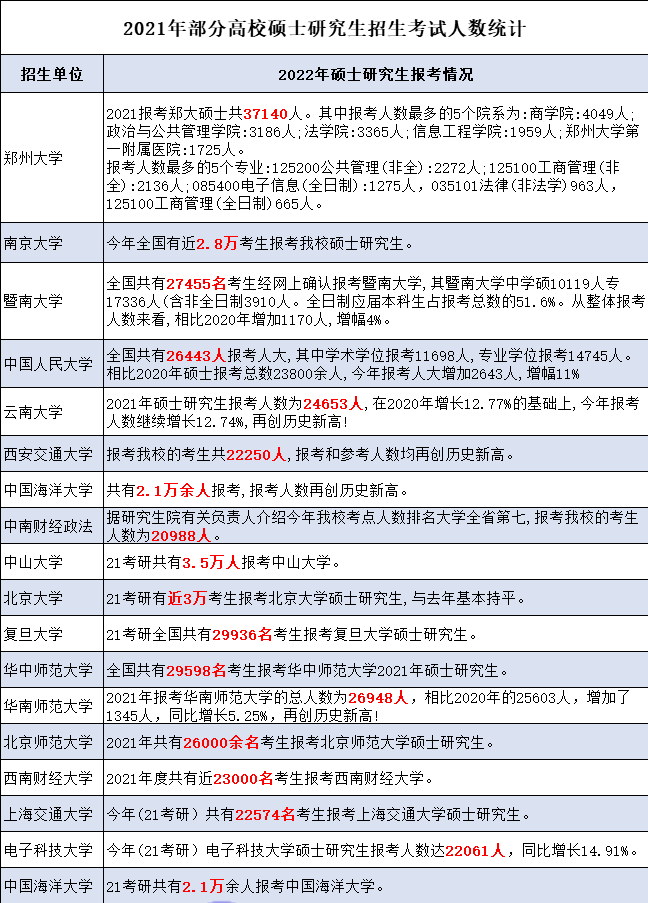
一、2021考研报考人数超两万院校

图片

中山大学,郑州大学21考研报考人数突破3万人,更有多所院校报考人数将近3万,可见竞争有多激烈

二、部分报考高校

图片
图片
图片

三、21考研报考人数增长情况

在青塔整理的2021年部分高校研究生报考人数统计数据中,成都大学报考人数竟然比去年增长66%!

温州大学21考研报考人数增长50.12%,中国计量大学、西南石油大学的增幅超过40%。

郑州大学报名人数最多,有37140人报考,较去年增长11.2%。

图片
(图片来源于网络)

从目前已公布的院校报名人数来看,大部分院校的研究生报名人数均为正增长。

报考人数每年都是备受关注的一个数据,并且,按照往年考研人数逐年攀升的趋势,未来报考人数会越来越多,竞争会越来越激烈,上岸会越来越难,所以,各位同学,何必想着再来一次,一次上岸他不香吗?自信点,你可以的!